MYC通过靶向CD47促进前列腺癌增殖和转移的机制研究 |
| 刘浩, 苏俊杰, 辛士永 |
|
Mechanism study of MYC promoting proliferation and metastasis in prostate cancer by targeting CD47 |
| LIU Hao, SU Junjie, XIN Shiyong |
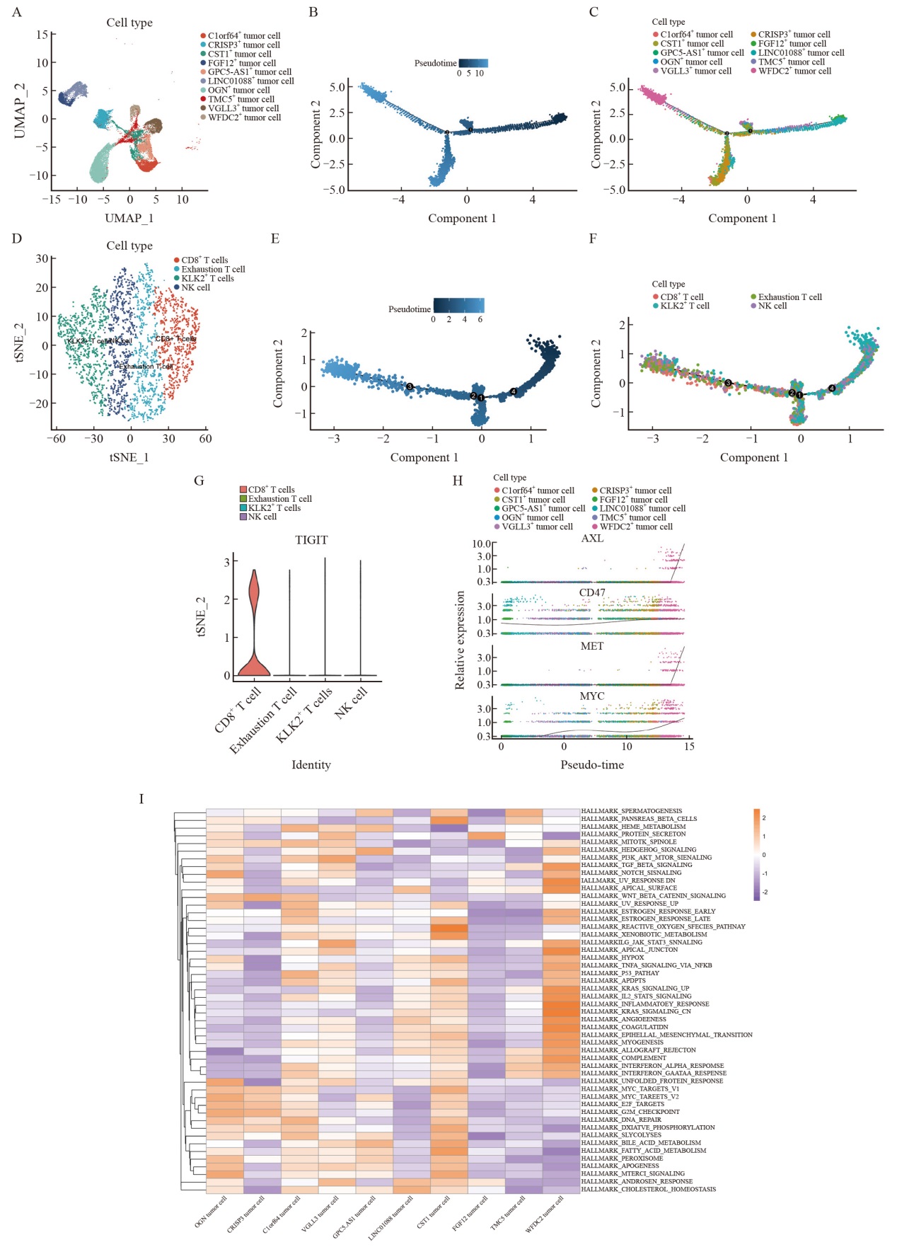
| 图2 肿瘤和巨噬细胞亚群的分析 |
| Fig. 2 Analysis of tumor and macrophage subpopulations A: UMAP shows the PCa cell subpopulation; B, C: Differentiation trajectory of tumor cell subsets; D: tSNE shows the T cell subpopulation; E, F: Differentiation trajectory of T cell subsets; G: The violin diagram shows the expression of TIGIT in T cell subsets; H: Expression changes of MYC, CD47, AXL and MET during tumor cell differentiation; I: Results of enrichment analysis of tumor cell subsets. |
|