中国癌症杂志 ›› 2022, Vol. 32 ›› Issue (10): 979-989.doi: 10.19401/j.cnki.1007-3639.2022.10.006

• 论著 • 上一篇    下一篇

Circ-0003910在HER2阳性乳腺癌中的表达、定位、生物学作用及蛋白质组学研究

朱艺1,3(), 肖斌1, 刘嘉慧2, 黄玲2, 孙朝晖2, 李林海1   

  1. 1. 广州医科大学附属第六医院,清远市人民医院检验医学部,广东 清远 511500
    2. 中国人民解放军南部战区总医院检验科,广东 广州 510000
    3. 玉溪市中心血站,云南 玉溪 653100
  • 收稿日期:2022-03-24 修回日期:2022-08-04 出版日期:2022-10-30 发布日期:2022-11-29
  • 作者简介:朱艺(ORCID: 0000-0002-1824-288X),硕士学位,检验技师,E-mail: 1220530481@qq.com
  • 基金资助:
    广州市民生科技重大攻关项目(201903010060);全军卫勤保障能力创新与生成专项(20WQ029);清远市人民医院人才引进科研启动经费项目。(清远市人民医院人才引进科研启动经费项目)

Expression, localization, biological role and proteomics study of circ-0003910 in HER2-positive breast cancer

ZHU Yi1,3(), XIAO Bin1, LIU Jiahui2, HUANG Ling2, SUN Zhaohui2, LI Linhai1   

  1. 1. Qingyuan People’s Hospital, The Sixth Affiliated Hospital of Guangzhou Medical University, Qingyuan 511500, Guangdong Province, China
    2. Department of Laboratory Medicine, General Hospital of Southern Theater Command of People’s Liberation Army (PLA), Guangzhou 510000, Guangdong Province, China
    3. Blood Center of Yuxi, Yuxi 653100, Yunnan Province, China
  • Received:2022-03-24 Revised:2022-08-04 Published:2022-10-30 Online:2022-11-29

摘要:

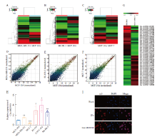
背景与目的:乳腺癌是女性最常见的恶性肿瘤,2020年已成为全球新发病例最多的癌症。人表皮生长因子受体2(human epidermal growth factor receptor 2,HER2)阳性型乳腺癌约占所有乳腺癌病例数的20%,是一种复发转移率高的分子分型。因此,探索HER2阳性型乳腺癌相关生物标志物具有十分重要的意义。本文旨在探讨circ-0003910在HER2阳性型乳腺癌组织和细胞中的表达水平和定位,阐明circ-0003910对乳腺癌细胞迁移和侵袭的影响,探索高表达circ-0003910对乳腺癌细胞蛋白质组学的影响。方法:通过高通量环状RNA(circular RNA,circRNA)芯片筛选在HER2阳性乳腺癌细胞中差异表达的circRNA,选择显著高表达的circRNA作为研究目标;RNA荧光原位杂交(fluorescence in situ hybridization,FISH)实验检测circ-0003910的亚细胞定位;采用BaseScope实验分析circ-0003910在乳腺癌组织中表达水平及临床诊断意义;通过体外转染克隆质粒和siRNA构建过表达和敲低circ-0003910的乳腺癌细胞;采用transwell迁移和侵袭实验检测circ-0003910对乳腺癌细胞迁移和侵袭的影响;通过TMT定量蛋白质组学技术,初步探索circ-0003910促进乳腺癌细胞迁移和侵袭的分子机制。结果:CircRNA芯片分析显示,在HER2阳性乳腺癌细胞和正常乳腺细胞中共筛选出1 843个差异表达的circRNA(fold change≥2,P<0.05),其中上调的circRNA有845个,下调有998个。与正常乳腺上皮细胞相比,circ-0003910在HER2阳性乳腺癌细胞中的差异表达倍数为24.39。实时荧光定量聚合酶链反应(real-time fluorescence quantitative polymerase chain reaction,RTFQ-PCR)实验结果显示,circ-0003910在HER2阳性乳腺癌细胞中表达水平高于其他分子分型乳腺癌细胞;BaseScope实验结果表明,circ-0003910分布于HER2阳性乳腺癌细胞的细胞质和细胞核,但主要定位于细胞质中。过表达circ-0003910促进MDA-MB-231乳腺癌细胞的迁移和侵袭;敲低circ-0003910抑制SK-BR-3乳腺癌细胞的迁移和侵袭。蛋白质组学鉴定结果显示,过表达circ-0003910后,共有197个蛋白表达发生改变,其中104个蛋白质上调,93个蛋白质下调。GO和KEGG富集分析提示,差异表达蛋白质参与细胞黏附分子合成和癌症中转录失调等重要生物学进程。结论:Circ-0003910在HER2阳性乳腺癌细胞中表达上调,能够促进乳腺癌细胞迁移和侵袭,可能是HER2阳性乳腺癌新的生物标志物和抗肿瘤转移治疗靶点。

关键词: 乳腺癌, circ-0003910, 迁移和侵袭, 功能富集分析

Abstract:

Background and purpose: Breast cancer is the most common malignancy in women, and it is also the cancer with the highest number of new cases worldwide in 2020. Human epidermal growth factor receptor 2 (HER2)-positive breast cancer accounts for approximately 20% of all breast cancers, which indicates higher rate of recurrence and metastasis and a poor prognosis. Therefore, it is of great significance to explore the biomarkers related to HER2-positive breast cancer. This study aimed to investigate the expression of circ-0003910 in HER2-positive breast cancer tissues and cells, and to clarify the effect of circ-0003910 on the migration and invasion of breast cancer cells. Methods: Circular RNA (circRNA) microarray was used to screen circRNA differentially expressed in HER2-positive breast cancer cells, and significantly overexpressed circRNA was selected as the research target. Fluorescence in situ hybridization (FISH) assay was used to detect the subcellular localization of circ-0003910. BaseScope assay was used to analyze the expression and clinical significance of circ-0003910 in breast cancer tissues. Circ-0003910 overexpressed and knockdown breast cancer cells were constructed by transfection of cloned plasmid and siRNA in vitro. The effect of circ-0003910 on the migration and invasion ability of breast cancer cells was detected by transwell assay. The molecular mechanism of circ-0003910 promoting the migration and invasion of breast cancer cells was preliminarily explored by TMT quantitative proteomics techniques. Results: CircRNA microarray analysis showed that a total of 1 843 differentially expressed circRNAs were screened in HER2-positive breast cancer cells (fold change≥2, P<0.05), including 845 upregulated circRNAs and 998 downregulated circRNAs. Compared with normal breast epithelial cells, the differential expression ratio of circ-0003910 in HER2-positive breast cancer cells was 24.39. Real-time fluorescence quantitative polymerase chain reaction (RTFQ-PCR) results showed that the expression of circ-0003910 was higher in HER2-positive breast cancer cells than in other molecular types of breast cancer cells, and BaseScope assay verified that circ-0003910 was mainly located in the cytoplasm of HER2-positive breast cancer tissue cells. Overexpression of circ-0003910 promoted the migration and invasion of breast cancer cells, while circ-0003910 knockdown produced the opposite effects. Proteomics identification showed that 197 proteins were changed after overexpression of circ-0003910, of which 104 proteins were upregulated and 93 proteins were downregulated. GO and KEGG enrichment analysis suggested that circ-0003910 may be involved in biological processes such as cell adhesion molecule synthesis, transcriptional dysregulation in cancer, and protein digestion and absorption. Conclusion: Circ-0003910 is upregulated in breast cancer cells and can promote the migration and invasion of breast cancer cells, which may be a new biomarker and target for the treatment of metastatic breast cancer.

Key words: Breast cancer, Circ-0003910, Migration and invasion, Functional enrichment analysis

中图分类号: