中国癌症杂志 ›› 2024, Vol. 34 ›› Issue (6): 537-547.doi: 10.19401/j.cnki.1007-3639.2024.06.002

• 论著 • 上一篇    下一篇

SIRT3通过去乙酰化YME1L1诱导乳腺癌内分泌治疗耐药的作用机制研究

董涧桥1(), 李坤艳1, 李菁2, 王斌2, 王艳红3, 贾红燕2()()   

  1. 1.山西医科大学,山西 太原 030000
    2.山西医科大学第一医院乳腺科,山西 太原 030000
    3.山西医科大学基础学院,山西 太原 030000
  • 收稿日期:2024-03-07 修回日期:2024-06-07 出版日期:2024-06-30 发布日期:2024-07-16
  • 通信作者: 贾红燕(ORCID:0000-0001-5631-498X),教授,博士研究生导师,E-mail: swallow_jhy@163.com。
  • 作者简介:董涧桥(ORCID:0009-0006-3358-741X),硕士研究生在读。
  • 基金资助:
    山西省自然科学基金(201901D111347)

A study on mechanism of SIRT3 inducing endocrine drug resistance in breast cancer via deacetylating YME1L1

DONG Jianqiao1(), LI Kunyan1, LI Jing2, WANG Bin2, WANG Yanhong3, JIA Hongyan2()()   

  1. 1. Shanxi Medical University, Taiyuan 030000, Shanxi Province, China
    2. First Clinical Medical College of Shanxi Medical University, Taiyuan 030000, Shanxi Province, China
    3. Department of Microbiology and Immunology, Shanxi Medical University, Taiyuan 030000, Shanxi Province, China
  • Received:2024-03-07 Revised:2024-06-07 Published:2024-06-30 Online:2024-07-16

摘要:

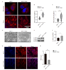
目的:沉默调节蛋白家族(sirtuins,SIRT)是一类以烟酰胺腺嘌呤二核苷酸(NAD+)为辅酶的第Ⅲ类组蛋白去乙酰化酶。YME1样三磷酸腺苷酶(YME1 like 1 ATPase,YME1L1)对于维持线粒体形态、功能和可塑性至关重要。视神经萎缩相关蛋白 1(optic atrophy 1,OPA1)主要介导线粒体融合。本研究拟探索乳腺癌内分泌治疗耐药中SIRT3的表达变化, SIRT3与YME1L1、OPA1之间的关系及在乳腺癌内分泌治疗耐药中的作用机制。方法:使用4-羟基他莫昔芬(4-hydroxytamoxifen)诱导耐他莫昔芬(tamoxifen,TAM)的MCF-7/TAM。采用细胞计数试剂盒(cell counting kit-8,CCK-8)检测细胞增殖能力,验证耐药性。采用透射电镜和免疫荧光染色(immunofluorescence staining,IF)实验观察线粒体形态。通过实时荧光定量聚合酶链反应(real-time fluorescence quantitative polymerase chain reaction,RTFQ-PCR)、蛋白质印迹法(Western blot)检测SIRT3、OPA1的基因表达和蛋白水平。采用JC-1染色检测线粒体膜电位,采用二氢乙啶(dihydroethidium,DHE)染色检测活性氧,验证线粒体功能。采用RNA干扰技术在耐药细胞中敲低SIRT3,采用过表达质粒在亲本细胞中过表达SIRT3及YME1L1基因野生型(wild type,WT)、模拟乙酰化状态突变型(mutant,MUT K237Q)、模拟去乙酰化状态突变型(MUT K237R)。采用免疫沉淀技术(immunoprecipitation assay,IP)及IF分析SIRT3与YME1L1之间的相互作用。结果:RTFQ-PCR及Western blot检测结果显示,SIRT3在耐药细胞中的表达显著高于亲本细胞。在亲本细胞中过表达SIRT3,乳腺癌细胞对TAM的敏感性出现下降。在耐药细胞中敲低SIRT3,耐药细胞对TAM的敏感性增强。DHE染色结果显示,在相同浓度的TAM处理下,耐药细胞中ROS水平低于亲本细胞;透射电镜及IF结果显示,相较于亲本细胞,耐药细胞的线粒体伸长;Western blot检测结果显示,耐药细胞L-OPA1蛋白表达水平高于亲本细胞。在亲本细胞中过表达SIRT3,线粒体功能增强,其形态较对照组更长;此外,L-OPA1表达上调;而在耐药细胞中敲低SIRT3后,得到相反结果。为了进一步验证SIRT3如何调控OPA1蛋白,影响线粒体的形态及功能,促进乳腺癌耐药,我们在亲本细胞中过表达YME1L1(野生型及突变型质粒),结果显示,过表达模拟去乙酰化状态的YME1L1与过表达SIRT3结果相似,过表达乙酰化状态的YME1L1得到与敲低SIRT3相似的结果。IP实验证实,SIRT3与YME1L1在乳腺癌细胞中存在相互作用;在SIRT3不同表达水平下,YME1L1乙酰化水平不同。IF实验显示,在MCF-7细胞中YME1L1与SIRT3存在共定位。结论:SIRT3在耐TAM的乳腺癌细胞中高表达。SIRT3通过去乙酰化YME1L1上调L-OPA1表达,进而促使线粒体融合并增强线粒体功能,促进乳腺癌对TAM耐药。

关键词: 乳腺癌, 内分泌耐药, SIRT3, YME1L1, OPA1

Abstract:

Background and purpose: Silent information regulator proteins (sirtuins, SIRT) are a class Ⅲ histone deacetylases with nicotinamide adenine dinucleotide (NAD+) as coenzyme. YME1 like 1 ATPase (YME1L1) is essential for the maintenance of mitochondrial morphology, function and plasticity. Optic atrophy 1 (OPA1) mainly mediates mitochondrial fusion. The aim of this study was to explore the expression of SIRT3 in the endocrine resistance of breast cancer, the relationship between SIRT3 and YME1L1 and OPA1, and the mechanism of SIRT3 in the endocrine resistance of breast cancer. Methods: 4-hydroxytamoxifen was used to induce tamoxifen-resistant MCF-7/TAM cells. cell counting kit-8 (CCK-8) was used to detect cell proliferation and verify drug resistance. The mitochondrial morphology was observed by transmission electron microscopy (TEM) and immunofluorescence staining. The expressions of SIRT3 and OPA1 were detected by real-time fluorescent quantitative polymerase chain reaction (RTFQ-PCR) and Western blot. JC-1 staining was used to detect mitochondrial membrane potential, and dihydroethidium (DHE) staining was used to detect reactive oxygen species (ROS) to verify mitochondrial function. SIRT3 was knocked down in drug-resistant cells by RNA interference, and SIRT3 and YME1L1 wild type (WT), simulated acetylation state mutant (MUT K237Q), and simulated deacetylation state mutant (MUT K237R) were overexpressed in parental cells by overexpression plasmid. Immunoprecipitation assay (IP) and immunofluorescence (IF) were used to verify the interaction between SIRT3 and YME1L1. Results: RTFQ-PCR and Western blot results showed that SIRT3 gene expression and protein level was significantly higher in drug-resistant cells than in parental cells. Overexpression of SIRT3 in parental cells decreased the sensitivity of breast cancer cells to tamoxifen. Knockdown of SIRT3 in drug-resistant cells enhanced the sensitivity of drug-resistant cells to tamoxifen. DHE staining showed that the ROS level was lower in tamoxifen resistant cells than in parental cells at the same concentration. Transmission electron microscopy and fluorescence staining showed that the mitochondria of the drug-resistant cells were elongated compared with the parental cells. Western blot results showed that the expression level of L-OPA1 protein was higher in drug-resistant cells than in parental cells. Overexpression of SIRT3 in the parental cells resulted in enhanced mitochondrial function and longer mitochondrial morphology compared with the control cells. Western blot showed that the expression of L-OPA1 was upregulated. When SIRT3 was knocked down in drug-resistant cells, the opposite result was obtained. We further verified how SIRT3 regulated OPA1 protein, affected the morphology and function of mitochondria, and promoted drug resistance of breast cancer. Overexpression of YME1L1 (wild-type and mutant plasmids) in parental cells showed that overexpression of YME1L1 in the simulated deacetylation state resulted in similar results as overexpression of SIRT3, and overexpression of YME1L1 in the acetylated state resulted in similar results as knockdown of SIRT3. IP assay confirmed the interaction between SIRT3 and YME1L1 in breast cancer cells. The acetylation level of YME1L1 was different at different SIRT3 expression levels. IF assay showed that YME1L1 was co-localized with SIRT3 in MCF-7 cells. Conclusion: SIRT3 is highly expressed in tamoxifen-resistant breast cancer cells. SIRT3 upregulates L-OPA1 expression by deacetylating YME1L1, thereby promoting mitochondrial fusion and enhancing mitochondrial function, and promotes tamoxifen resistance in breast cancer.

Key words: Breast cancer, Endocrine resistance, SIRT3, YME1L1, OPA1

中图分类号: