中国癌症杂志 ›› 2025, Vol. 35 ›› Issue (11): 1010-1018.doi: 10.19401/j.cnki.1007-3639.2025.11.003

• 论著 • 上一篇    下一篇

Tepoxalin通过ABCB1影响结直肠癌细胞生长及耐药的分子机制研究

何治军1(), 金丽雯2, 郭端城3, 徐继4()()   

  1. 1.上海市浦东新区周浦医院普外科,上海 201318
    2.上海市浦东新区周浦医院消化科,上海 201318
    3.复旦大学附属肿瘤医院肿瘤研究所,复旦大学上海医学院肿瘤学系,上海 200032
    4.上海市浦东新区周浦医院肿瘤科,上海 201318
  • 收稿日期:2025-08-11 修回日期:2025-11-01 出版日期:2025-11-30 发布日期:2025-12-12
  • 通信作者: 徐继 E-mail:xj202508@163.com
  • 作者简介:何治军(ORCID: 0009-0002-6997-8675)硕士,副主任医师。
  • 基金资助:
    浦东新区卫生健康委员会卫生计生科研项目(PW2022A-24)

Mechanisms underlying tepoxalin-mediated regulation of cell growth and chemoresistance via ABCB1 in colorectal cancer

HE Zhijun1(), JIN Liwen2, GUO Duancheng3, XU Ji4()()   

  1. 1. Department of General Surgery, Shanghai Pudong New District Zhoupu Hospital, Shanghai 201318, China
    2. Department of Gastroenterology, Shanghai Pudong New District Zhoupu Hospital, Shanghai 201318, China.
    3. Cancer Institute, Fudan University Shanghai Cancer Center, Department of Oncology, Shanghai Medical College, Fudan University, Shanghai 200032, China
    4. Department of Oncology, Shanghai Pudong New District Zhoupu Hospital, Shanghai 201318, China
  • Received:2025-08-11 Revised:2025-11-01 Published:2025-11-30 Online:2025-12-12
  • Contact: XU Ji E-mail:xj202508@163.com
  • Supported by:
    Health and Family Planning Scientific Research Project of Pudong New Area Health Committee(PW2022A-24)

摘要:

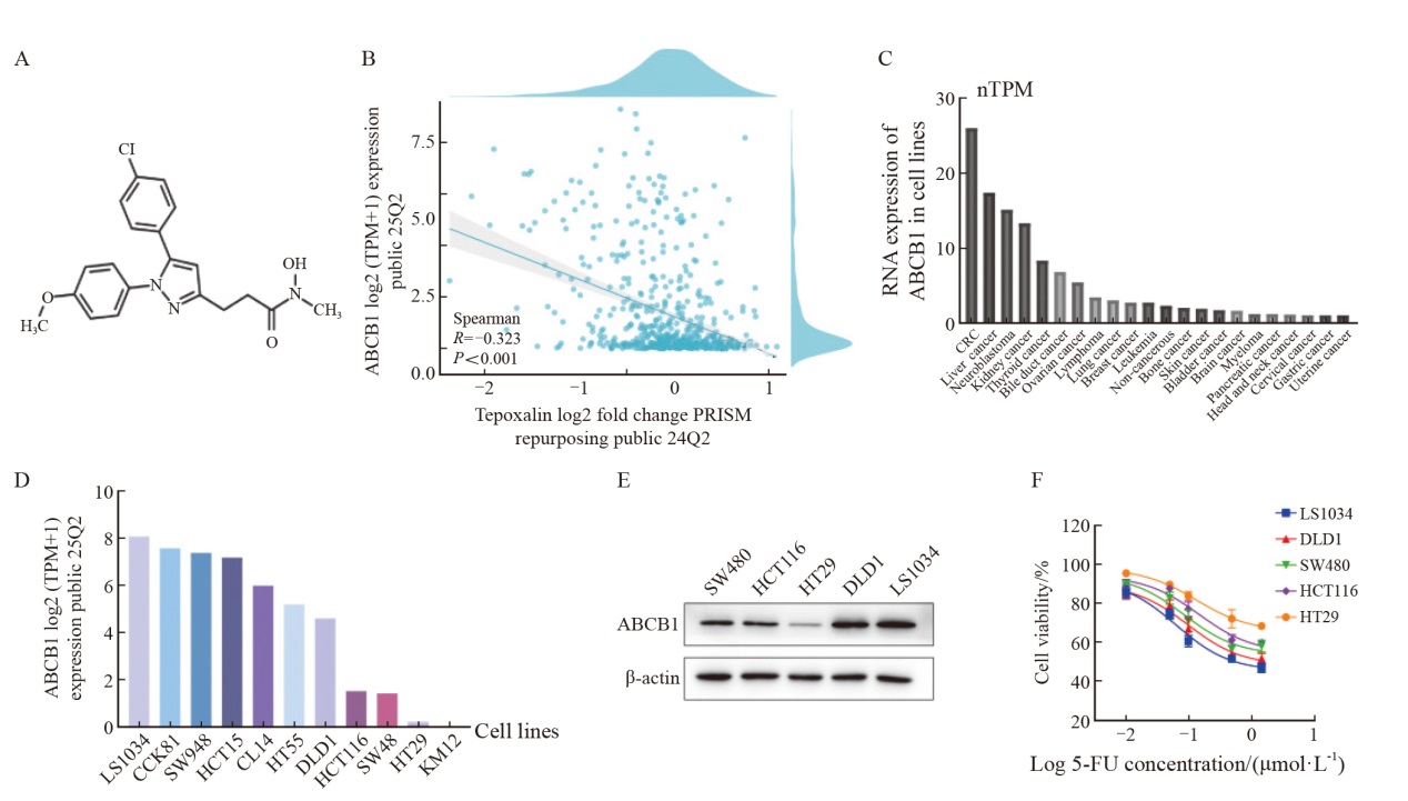
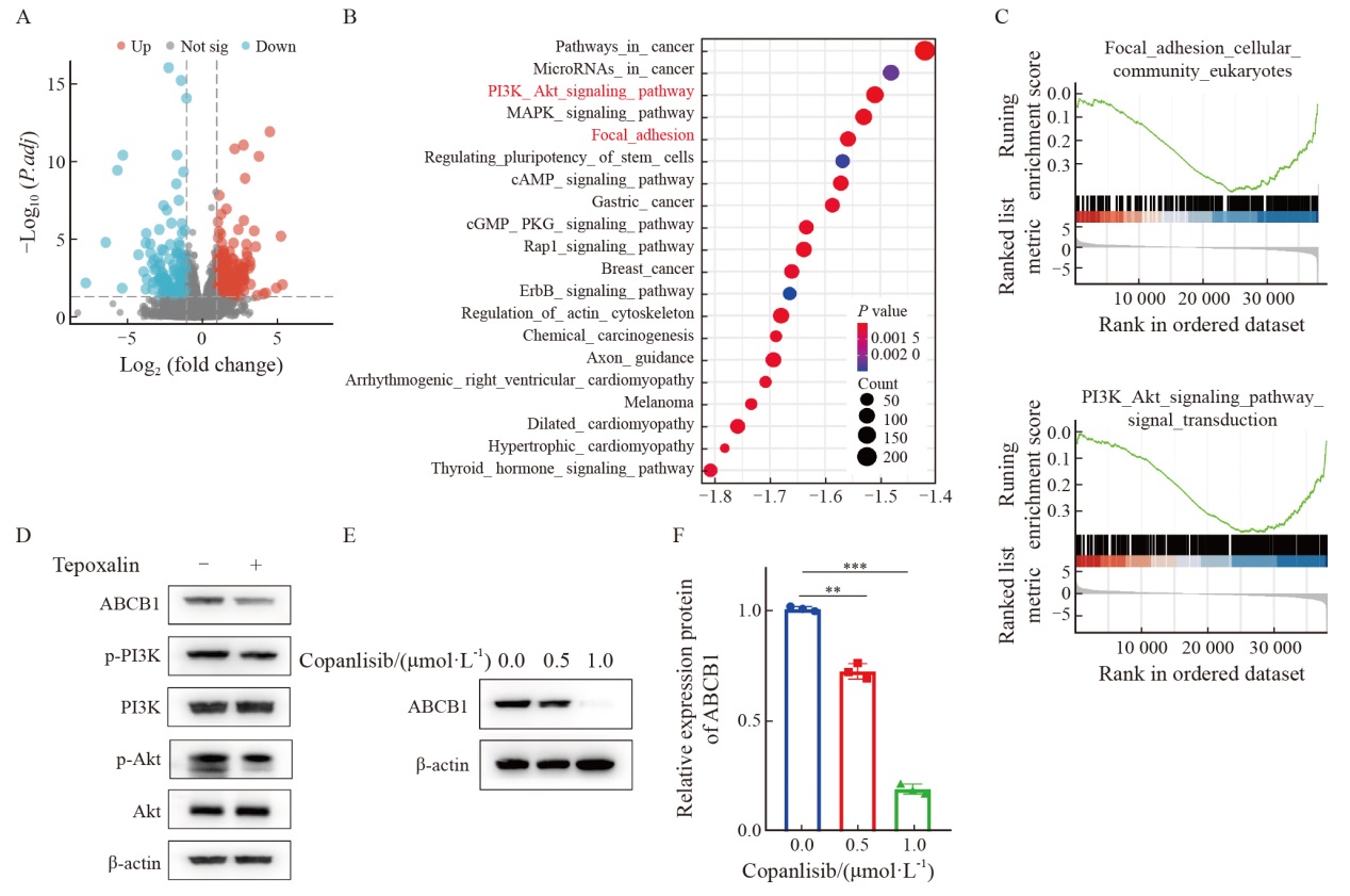
背景与目的:结直肠癌(colorectal cancer,CRC)作为全球第三大常见恶性肿瘤,其高发病率和死亡率仍是严峻的公共卫生挑战。化疗是中晚期CRC的核心治疗手段,但其疗效常因多药耐药性(multidrug resistance,MDR)的出现而严重受限。ABCB1介导的药物外排是导致化疗失败的关键机制。非甾体抗炎药替泊沙林(tepoxalin)虽具有潜在抗肿瘤活性,但其是否通过靶向ABCB1影响CRC进展及耐药尚不明确。本研究旨在阐明tepoxalin通过调控ABCB1抑制CRC细胞生长及逆转化疗耐药的作用机制。 方法:本研究整合多维度研究策略:通过DepMap、癌症基因组图谱(The Cancer Genome Atlas,TCGA)、基因型-组织表达(Genotype-Tissue Expression,GTEx)及人类蛋白图谱(Human Protein Atlas,HPA)数据库分析ABCB1表达谱及药物敏感性;采用细胞计数试剂盒-8(cell counting kit-8,CCK-8)法检测细胞增殖及化疗敏感性,计算IC50值;建立裸鼠皮下移植瘤模型评估体内抑瘤效果;运用药物亲和反应的靶点稳定性分析(drug affinity responsive target stability,DARTS)验证tepoxalin与ABCB1的直接结合;通过转录组测序与基因集合富集分析(gene set enrichment analysis,GSEA)筛选下游信号通路;采用蛋白质印迹法(Western blot)和免疫组织化学检测关键蛋白的表达变化;使用PI3K-Akt通路抑制剂库潘尼西(copanlisib)进行反向验证。采用SPSS 20.0软件对数据进行统计学分析,采用Graphpad Prism 8.0.1软件绘图,P<0.05为差异有统计学意义。 结果:ABCB1在CRC组织及细胞系中显著高表达(P<0.05),且ABCB1高表达细胞对Tepoxalin的敏感性增强(R= -0.323,P<0.001)。Tepoxalin能直接结合ABCB1蛋白并促进其蛋白酶体降解。体内实验中,tepoxalin可显著抑制移植瘤的生长(P<0.01),并下调肿瘤组织中的ABCB1表达和Ki-67增殖指数。转录组学分析表明,tepoxalin通过抑制PI3K-Akt信号通路[GSEA,错误发现率(false discovery rate,FDR)<0.05]进而降低ABCB1的转录水平,且PI3K-Akt通路抑制剂copanlisib可重复此效应。最终,tepoxalin通过上述作用协同增强5-氟尿嘧啶(5-fluorouracil,5-FU)的疗效。 结论:Tepoxalin通过双重机制靶向ABCB1:一方面直接结合并破坏ABCB1蛋白的稳定性,另一方面通过抑制PI3K-Akt通路下调其转录表达。该作用能够协同抑制CRC细胞生长并有效地逆转化疗耐药,本研究结果有望为克服CRC耐药性提供新的线索。

关键词: 结直肠癌, ABCB1, Tepoxalin, 细胞生长, 化疗耐药

Abstract:

Background and purpose: Colorectal cancer (CRC), ranking as the third most common malignant tumor globally, continues to pose a significant public health challenge due to its high incidence and mortality rates. Chemotherapy remains a cornerstone treatment for advanced CRC. However, its efficacy is often severely limited by the emergence of multidrug resistance (MDR). The drug efflux mediated by ABCB1 is a key mechanism underlying chemotherapeutic failure. Although the non-steroidal anti-inflammatory drug tepoxalin exhibits potential antitumor activity, it remains unclear whether it influences CRC progression and chemoresistance by targeting ABCB1. This study aimed to elucidate the mechanism by which tepoxalin suppresses CRC cell growth and reverses chemoresistance through the regulation of ABCB1. Methods: This study employed a multifaceted research strategy: Bioinformatics analysis was conducted using the DepMap, The Cancer Genome Atlas (TCGA), Genotype-Tissue Expression (GTEx) and Human Protein Atlas (HPA) databases to analyze ABCB1 expression profiles and drug sensitivity. In vitro, the cell counting kit-8 (CCK-8) assay was used to assess cell proliferation and chemosensitivity, and IC50 values were calculated. A subcutaneous xenograft model in nude mice was established to evaluate the antitumor efficacy in vivo. The drug affinity responsive target stability (DARTS) assay was performed to validate the direct binding between tepoxalin and ABCB1 protein. Transcriptome sequencing and gene set enrichment analysis (GSEA) were utilized to identify downstream signaling pathways. Western blot and immunohistochemistry were applied to detect the expression changes of key proteins. The PI3K-Akt pathway inhibitor copanlisib was used for reverse validation. Statistical analysis was performed using SPSS 20.0 software, and graphs were generated using GraphPad Prism 8.0.1. A value of P<0.05 was considered statistically significant. Results: ABCB1 was significantly overexpressed in CRC tissues and cell lines (P<0.05). Cells with high ABCB1 expression exhibited increased sensitivity to tepoxalin (R=-0.323, P<0.001). Tepoxalin directly bound to the ABCB1 protein and promoted its proteasomal degradation. In vivo, tepoxalin significantly inhibited the growth of xenograft tumors (P<0.01) and downregulated the expression of ABCB1 and Ki-67 proliferation index in tumor tissues. Transcriptomic analysis revealed that tepoxalin suppressed the PI3K-Akt signaling pathway [GSEA, false discovery rate (FDR)<0.05], leading to reduced transcriptional expression of ABCB1. This effect was replicated using the PI3K-Akt pathway inhibitor copanlisib. Ultimately, tepoxalin synergistically enhanced the efficacy of 5-fluorouracil (5-FU) through the aforementioned actions. Conclusion: Tepoxalin targets ABCB1 through a dual-track mechanism: it directly binds to and destabilizes the ABCB1 protein while simultaneously downregulating its transcriptional expression via inhibition of the PI3K-Akt pathway. This coordinated action can synergistically inhibit CRC cell growth and effectively reverse chemoresistance, offering a novel potential therapeutic strategy for overcoming drug resistance in CRC.

Key words: Colorectal cancer, ABCB1, Tepoxalin, Cell growth, Chemoresistance

中图分类号: