中国癌症杂志 ›› 2025, Vol. 35 ›› Issue (11): 1032-1040.doi: 10.19401/j.cnki.1007-3639.2025.11.005

• 论著 • 上一篇    下一篇

没食子酸增强CAR-T细胞抗实体瘤作用的研究

孙大玮1(), 于金玉1, 张鑫1, 赵松柏2, 张显政3()()   

  1. 1.山东第一医科大学附属省立医院影像科,山东 济南 250021
    2.山东第一医科大学附属省立医院中心实验室,山东 济南 250021
    3.山东第一医科大学附属省立医院麻醉手术室,山东 济南 250021
  • 收稿日期:2025-07-18 修回日期:2025-10-30 出版日期:2025-11-30 发布日期:2025-12-12
  • 通信作者: 张显政 E-mail:13356662952@163.com
  • 作者简介:孙大玮(ORCID: 0009-0003-4030-4658),学士,主管技师。

A study on gallic acid enhancing the anti-solid tumor function of CAR-T cells

SUN Dawei1(), YU Jinyu1, ZHANG Xin1, ZHAO Songbo2, ZHANG Xianzheng3()()   

  1. 1. Department of Medical Imaging, Provincial Hospital Affiliated to Shandong First Medical University, Jinan 250021, Shandong Province, China
    2. Central Laboratory, Provincial Hospital Affiliated to Shandong First Medical University, Jinan 250021, Shandong Province, China
    3. Department of Anesthesia and Surgery, Provincial Hospital Affiliated to Shandong First Medical University, Jinan 250021, Shandong Province, China
  • Received:2025-07-18 Revised:2025-10-30 Published:2025-11-30 Online:2025-12-12
  • Contact: ZHANG Xianzheng E-mail:13356662952@163.com

摘要:

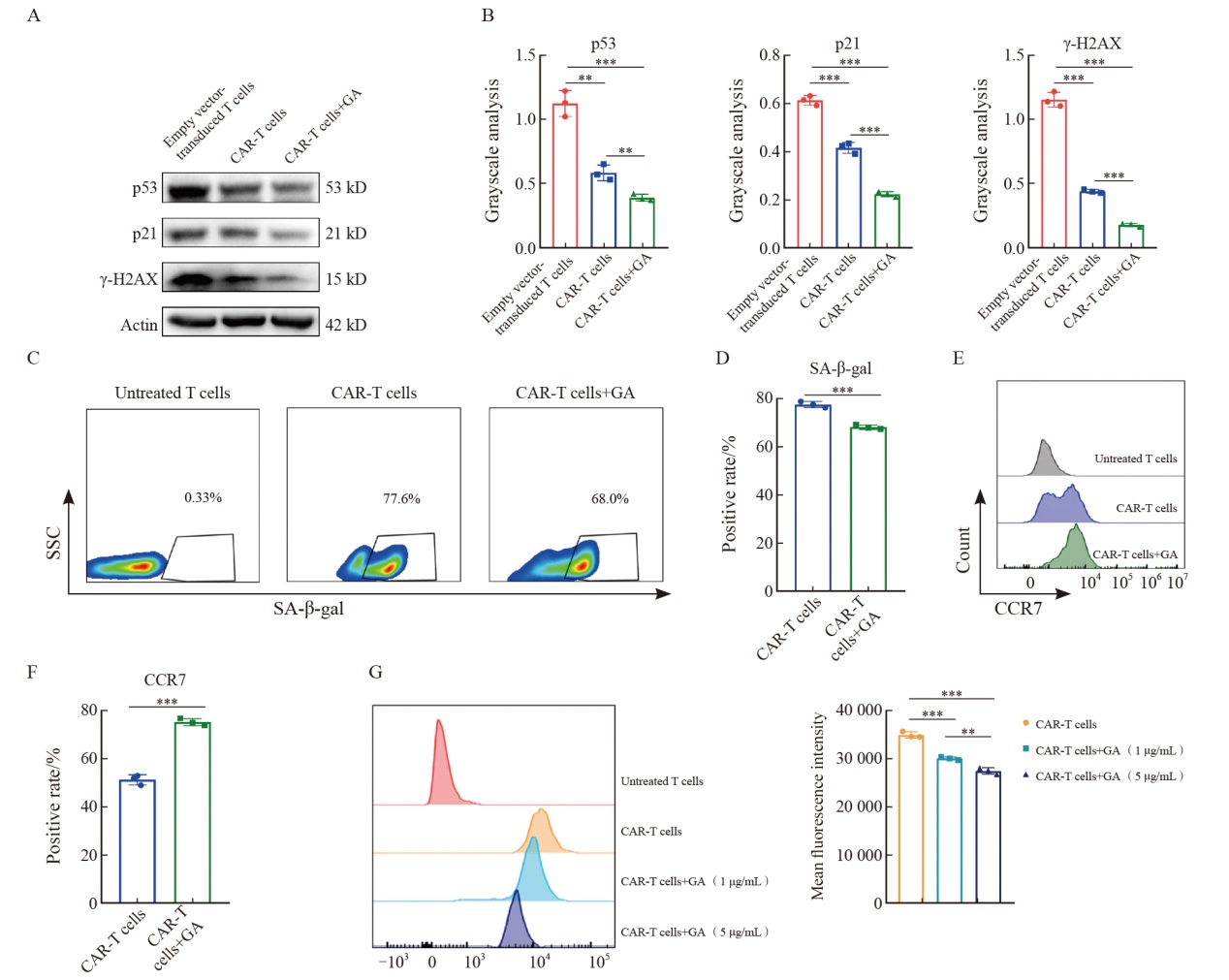
背景与目的:没食子酸(gallic acid,GA)具有诱导肿瘤细胞凋亡及抑制血管生成的作用。GA除了直接攻击肿瘤细胞外,另一个非常重要的作用是调节和增强免疫系统,例如,GA能够改善T细胞代谢,缓解T细胞耗竭,有助于T细胞形成记忆表型。当前已有多款嵌合抗原受体T(chimeric antigen receptor T,CAR-T)细胞产品获批上市,但CAR-T细胞依然存在较多缺陷,如脱靶效应、易耗竭等。另外,同耗竭一样,衰老也是限制T细胞发挥功能的一大因素。本研究旨在探讨GA对CAR-T细胞体内及体外抗肿瘤作用,GA对CAR-T细胞衰老表型和记忆表型的影响,以及GA和CAR-T细胞对肿瘤微环境(tumor microenvironment,TME)内免疫细胞浸润的影响。 方法:构建靶向小鼠磷脂酰肌醇蛋白聚糖3(glypican 3,GPC3)及靶向人表皮生长因子受体2(human epidermal growth receptor 2,HER2)的二代CAR,构建CAR-T细胞。使用5 μg/mL GA与CAR-T细胞共培养,采用流式细胞术检测CAR-T细胞的衰老状态和记忆表型,衰老指标包括p53、p21、γ-H2AX和衰老相关β半乳糖苷酶(senescence-associated β-galactosidase,SA-β-gal)等,记忆表型指标为CCR7。体外探究不同效靶比的CAR-T细胞对肿瘤细胞的杀伤能力。构建皮下移植瘤模型,探究GA对CAR-T细胞抗肿瘤作用以及对TME免疫细胞浸润的影响。 结果:成功构建了人源HER2 CAR-T细胞和鼠源GPC3 CAR-T细胞,阳性率在30%~50%之间。在此基础上,实验结果显示,在不同效靶比的情况下,GA可增强靶向小鼠GPC3及HER2 CAR-T细胞的体外杀伤能力(P<0.001),延缓小鼠GPC3 CAR-T细胞的衰老(p53,p21,γ-H2AX,P<0.05;SA-β-gal,P<0.001;CCR7,P<0.001),并且GA能够促进CAR-T细胞向记忆表型分化(P<0.001)。同时,GPC3 CAR-T细胞能够抑制肿瘤细胞的生长(P<0.05),延长小鼠生存期(P <0.001),增强CAR-T细胞(P<0.001)和内源性免疫细胞的浸润能力[CD4+ T细胞,P<0.05;CD8+ T细胞,P<0.01;自然杀伤(natural killer,NK)细胞,P<0.01]。 结论:GA可增强CAR-T细胞的体外杀伤能力,延缓CAR-T细胞衰老表型,促进CAR-T细胞向记忆表型分化,增强CAR-T细胞抗肿瘤作用,通过改善TME,提高免疫细胞浸润能力。

关键词: 没食子酸, 嵌合抗原受体T细胞, 抗实体瘤, 衰老, 肿瘤微环境

Abstract:

Background and purpose: Gallic acid (GA) induces tumor cells apoptosis and inhibits angiogenesis. Beyond directly attacking tumor cells, another crucial aspect of GA is its ability to modulate and enhance immune system function. For example, it can improve T cell metabolism, alleviate T cell exhaustion, and promote the formation of memory T cell phenotypes. Although several chimeric antigen receptor T (CAR-T) cells products have gained market approval, the technology still faces significant challenges. These limitations include off-target effects, a predisposition to T cell exhaustion and so on. Moreover, similar to exhaustion, cellular senescence is a major hindrance that impairs T cell function. This study aimed to investigate the effects of GA on the anti-tumor function of CAR-T cells both in vitro and in vivo. We further evaluated the impact of GA on CAR-T cells senescence and memory phenotypes, as well as the impact of GA and CAR-T cells on immune cell infiltration within the tumor microenvironment (TME). Methods: Second-generation CAR targeting mouse glypican 3 (GPC3) and human epidermal growth factor receptor 2 (HER2) were constructed to generate CAR-T cells. CAR-T cells were co-cultured with GA at a concentration of 5 μg/mL, and flow cytometry was used to assess the senescence status and memory phenotype of CAR-T cells and their killing ability against tumor cells at different effector-to-target ratios. Senescence markers included p53, p21, γ-H2AX and senescence-associated β-galactosidase (SA-β-gal), while CCR7 served as the memory phenotype marker. A subcutaneous tumor model was established to explore the effects of GA on the anti-tumor function of CAR-T cells and immune cell infiltration within the TME. Results: We successfully generated human HER2 and murine GPC3 CAR-T cells, achieving a purity of 30%-50%. GA enhanced the in vitro killing ability of CAR-T cells targeting mouse GPC3 and human HER2 (P<0.001) at different E:T ratios, delayed the senescence of mouse GPC3 CAR-T cells (p53, p21, γ-H2AX, P<0.05; SA-β-gal, P<0.001; CCR7, P<0.001). And GA promoted the differentiation of CAR-T cells toward a memory phenotype (P<0.001). Additionally, GPC3 CAR-T cells inhibited tumor cell growth (P<0.05), prolonged mouse survival (P<0.001), and enhanced the infiltration capacity of CAR-cells (P<0.001) and endogenous immune cells [CD4+ T cells, P<0.05; CD8+ T cells, P<0.01; natural killer (NK) cells, P<0.01]. Conclusion: GA can enhance the cytotoxic activity of CAR-T cells in vitro, and delay the senescence of CAR-T cells. Furthermore, by modulating TME, GA improved immune cell infiltration, thereby augmenting the overall anti-tumor efficacy of CAR-T cells.

Key words: Gallic acid, Chimeric antigen receptor T cells, Anti-solid tumor, Senescence, Tumor microenvironment

中图分类号: