中国癌症杂志 ›› 2025, Vol. 35 ›› Issue (11): 987-1000.doi: 10.19401/j.cnki.1007-3639.2025.11.001

• 论著 • 上一篇    下一篇

MYC通过靶向CD47促进前列腺癌增殖和转移的机制研究

刘浩1(), 苏俊杰2, 辛士永2()()   

  1. 1.河南科技大学基础医学与法医学院,河南 洛阳 471000
    2.河南科技大学第一附属医院临床医学院泌尿外科,河南 洛阳 471000
  • 收稿日期:2025-01-22 修回日期:2025-09-02 出版日期:2025-11-30 发布日期:2025-12-12
  • 通信作者: 辛士永 E-mail:doctsyxin@163.com
  • 作者简介:刘浩(ORCID: 0009-0004-4247-9408),博士。
  • 基金资助:
    河南省医学科技项目资助项目(LHGJ20230460)

Mechanism study of MYC promoting proliferation and metastasis in prostate cancer by targeting CD47

LIU Hao1(), SU Junjie2, XIN Shiyong2()()   

  1. 1. College of Basic Medicine and Forensic Medicine, Henan University of Science and Technology, Luoyang 471000, Henan Province, China
    2. Department of Urology, The First Affiliated Hospital and College of Clinical Medicine of Henan University of Science and Technology, Luoyang 471000, Henan Province, China
  • Received:2025-01-22 Revised:2025-09-02 Published:2025-11-30 Online:2025-12-12
  • Contact: XIN Shiyong E-mail:doctsyxin@163.com
  • Supported by:
    Medical Science and Technology project of Henan Province(LHGJ20230460)

摘要:

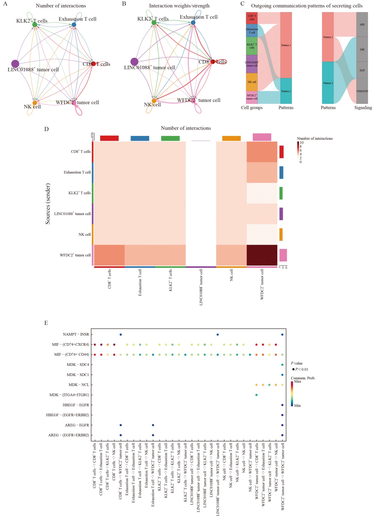
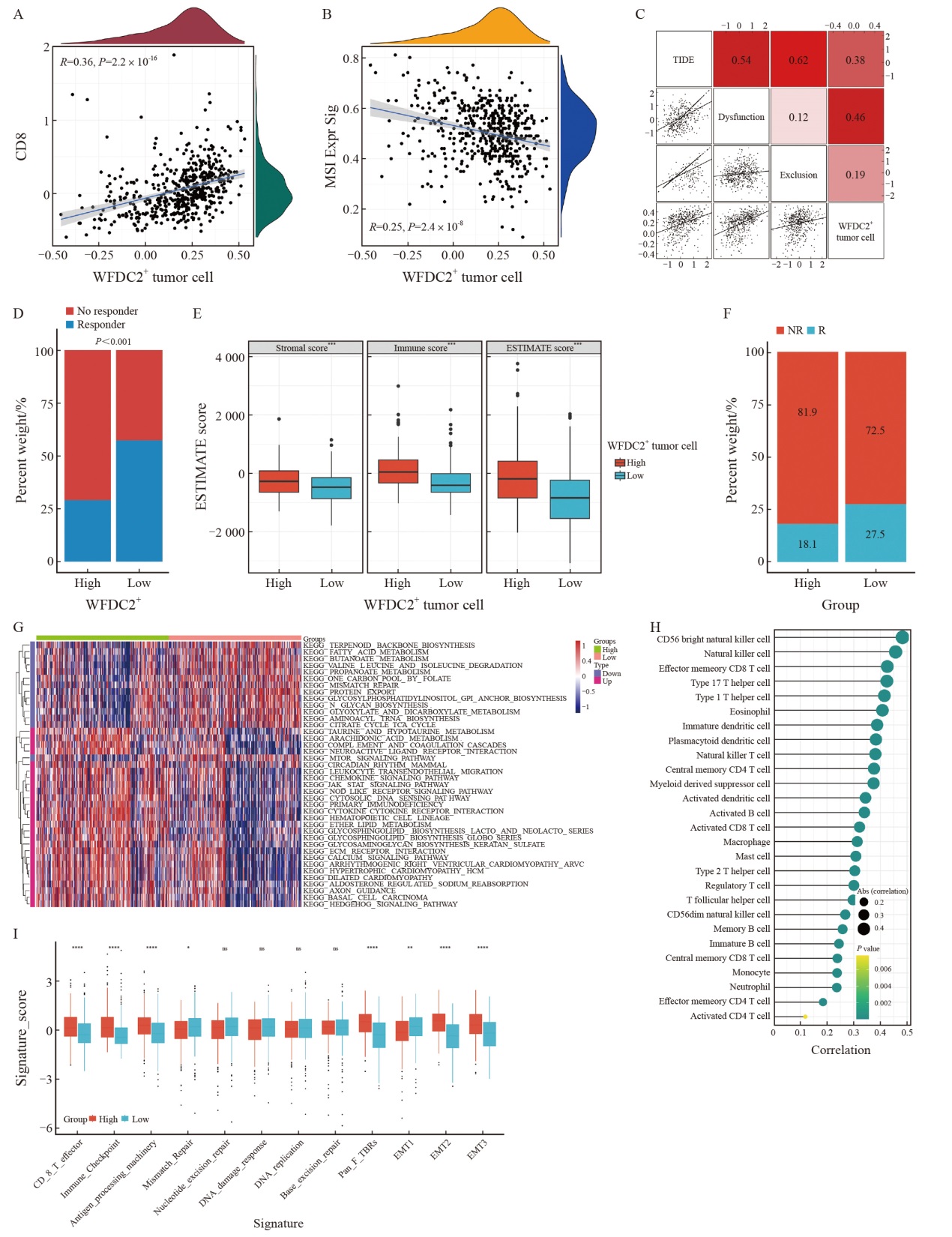
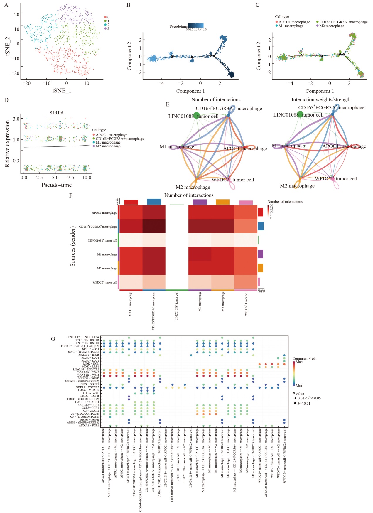
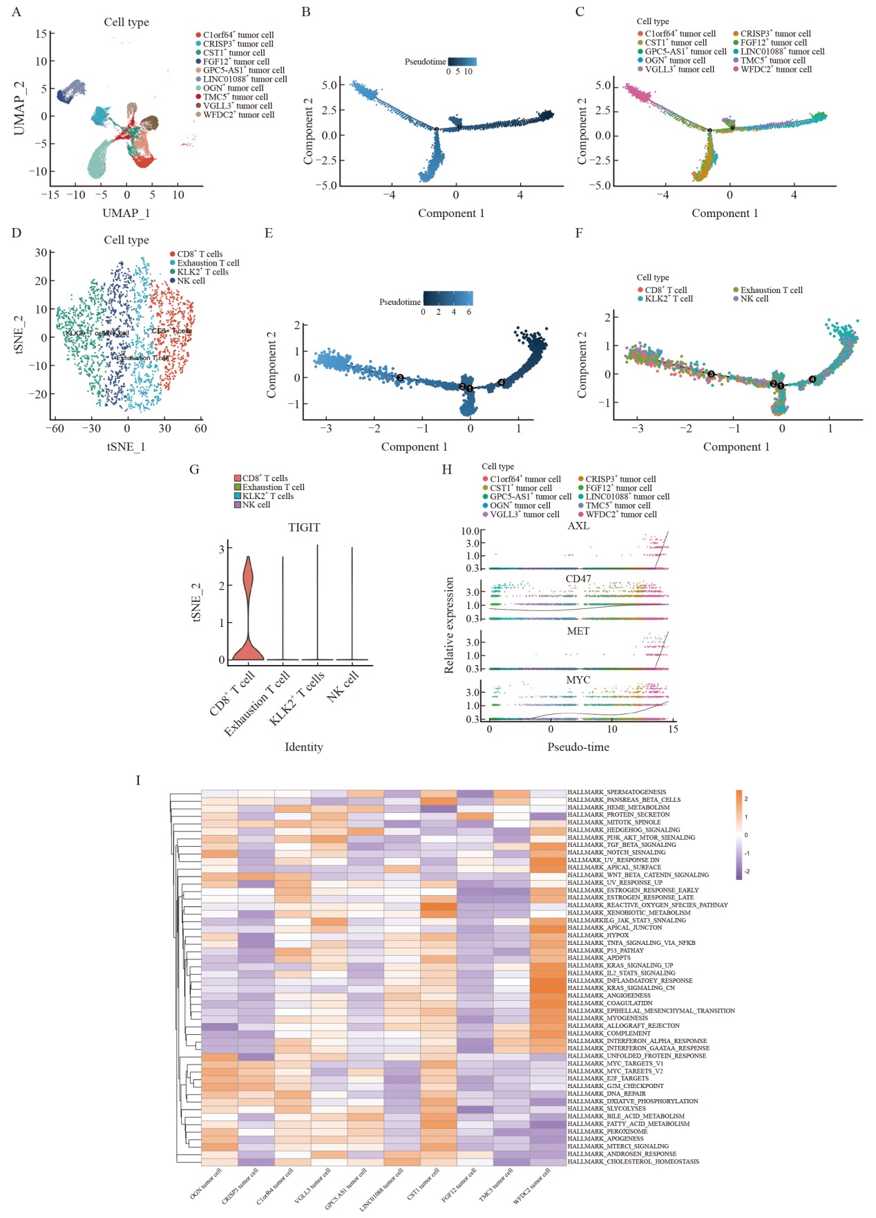
背景与目的:前列腺癌(prostate cancer,PCa)患者接受免疫治疗的效果一直不理想,这可能与PCa肿瘤微环境呈免疫抑制状态密切相关。MYC是癌细胞内一种关键的转录因子,通过调节细胞内基因的表达,参与细胞增殖、分化、凋亡和免疫监视等过程。本研究旨在探索MYC引起PCa肿瘤微环境成为免疫抑制状态的原因和对PCa细胞的作用。 方法:对PCa单细胞数据进行分群注释,分别对肿瘤细胞、T细胞和巨噬细胞进行亚群分析,分析MYC和CD47在肿瘤亚群中的表达变化,并分析信号调节蛋白α(signal regulatory protein alpha,SIRPα)在巨噬细胞亚群中的表达变化。再依据MYC表达水平将PCa转录组数据样本分为高表达组和低表达组,并分别进行差异分析和富集分析。利用染色质免疫沉淀-定量聚合酶链反应(chromatin immunoprecipitation-quantitative polymerase chain reaction,ChIP-qPCR)和实验分析验证MYC在PCa细胞中的作用。此外,通过动物实验(已通过河南科技大学第一附属医院伦理委员会的审查,批号:D-2025-B015)再次验证MYC与CD47的关系。最后,我们利用PCa的转录组数据对乳清酸蛋白四二硫键核心域2(whey acidic protein four-disulfide core domain 2,WFDC2)+肿瘤亚型进行分析验证。 结果:通过对PCa单细胞数据分析,共筛选出32 977个细胞,鉴定出7种不同的细胞类型。肿瘤细胞被进一步分为10种肿瘤细胞亚型,其中,WFDC2+肿瘤细胞亚群在PCa肿瘤微环境中与CD8+ T细胞和巨噬细胞的细胞通信更加密切。MYC和CD47在PCa细胞分化的中后期呈高表达状态,而SIRPα在巨噬细胞分化轨迹中均呈高表达状态。富集分析显示,WFDC2+肿瘤细胞亚群主要富集在转化生长因子-β(transforming growth factor-β,TGF-β)和Wnt-β-catenin等信号通路中。ChIP-qPCR证实了MYC对CD47表达的调控关系,同时发现敲低细胞中的MYC能够显著抑制PCa细胞增殖和侵袭能力,而过表达CD47后能够逆转该现象。动物实验结果证实MYC与CD47蛋白表达呈正相关关系。肿瘤免疫功能障碍和排斥(tumor immune dysfunction and exclusion,TIDE)和Estimate分析结果显示,WFDC2+肿瘤细胞亚群中低分组患者相较于高分组患者,对免疫治疗的反应可能更好。 结论:本研究揭示了MYC在PCa肿瘤免疫微环境中的作用,MYC能够通过调控CD47的表达促进PCa细胞增殖和迁移,这为PCa患者的治疗提供了新思路。

关键词: 前列腺癌, MYC, CD47, 免疫治疗, 肿瘤微环境

Abstract:

Background and purpose: Patients with prostate cancer (PCa) have consistently shown suboptimal responses to immunotherapy, which may be closely related to the immunosuppressive state of the PCa tumor microenvironment. MYC, a key transcription factor in cancer cells, is involved in cell proliferation, differentiation, apoptosis and immune surveillance by regulating the expression of intracellular genes. This study aimed to elucidate the mechanisms through which MYC fosters an immunosuppressive state within the PCa tumor microenvironment and to delineate its functional impact on PCa cells. Methods: We performed clustering and annotation of single-cell RNA sequencing (scRNA-seq) data from PCa, and conducted subcluster analyses for tumor cells, T cells, and macrophages respectively. The expression changes of MYC and CD47 across tumor subtype were analyzed, and the expression variations of signal regulatory protein alpha (SIRPα) among macrophage subtype were assessed. Furthermore, we divided the PCa transcriptomic dataset samples into high- and low-MYC expression groups based on MYC expression levels, and performed differential expression analysis and enrichment analysis for each group. The functional role of MYC in PCa cells was validated using chromatin immunoprecipitation-quantitative polymerase chain reaction (ChIP-qPCR) and experimental analyses. Furthermore, animal experiments (reviewed and approved by the ethics committee of the First Affiliated Hospital of Henan University of Science and Technology, approval number: D-2025-B015) were conducted to further validate the relationship between MYC and CD47. Finally, we analyzed and validated the whey acidic protein four-disulfide core domain 2 (WFDC2)+ tumor subtype using transcriptomic data from PCa. Results: Through the analysis of scRNA-seq data from PCa, a total of 32,977 cells were identified, and 7 distinct cell types were annotated. The tumor cells were further divided into 10 tumor cell subtypes, among which the WFDC2+ tumor cell subtype exhibited more intensive cellular communication with CD8+ T cells and macrophages within the PCa tumor microenvironment. MYC and CD47 exhibited high expression levels during the middle-to-late stages of differentiation in PCa cells, whereas SIRPα maintained high expression throughout the macrophage differentiation trajectory. Enrichment analysis revealed that the WFDC2+ tumor cell subtype was primarily enriched in signaling pathways such as transforming growth factor-β (TGF-β) and Wnt/β-catenin. ChIP-qPCR confirmed the regulatory relationship between MYC and CD47 expression. Additionally, it was found that MYC knockdown significantly inhibited the proliferation and invasion abilities of PCa cells, while overexpression of CD47 could reverse this effect. Animal experiment results confirmed an positive correlation between MYC and CD47 protein expression. Furthermore, Tumor Immune Dysfunction and Exclusion (TIDE) and Estimate analyses indicated that patients in the low-expression group of the WFDC2+ tumor cell subtype exhibited a potentially better response to immunotherapy compared to those in the high-expression group. Conclusion: The findings of this study elucidate the role of MYC in the PCa tumor immune microenvironment. Specifically, MYC promotes the proliferation and migration of PCa cells by regulating the expression of CD47. These insights provide novel perspectives for the treatment of PCa patients.

Key words: Prostate cancer, MYC, CD47, Immunotherapy, Tumor microenvironment

中图分类号: